Five reasons why data lineage is essential for regulatory compliance
In today’s data-driven world, businesses face increasing pressure to comply with stringent regulatory frameworks. From financial reporting standards such as SOX and BCBS 239, to data privacy laws like GDPR and CCPA, AI regulations such as the EU AI Act, and industry-specific mandates like HIPAA and GxP, the need for transparency, accuracy, and accountability in data management has never been greater. Meeting these diverse and complex requirements is not just a best practice—it is a legal and reputational necessity. But how can organizations confidently demonstrate that their data complies with these standards? The answer lies in data lineage.
What is data lineage?
Technical data lineage
Technical data lineage refers to the detailed tracking of data as it moves through systems, applications, and processes within an organization. It captures the technical aspects of data flow, including its origin, transformations, and destinations, as well as the underlying code, scripts, and configurations that govern these movements. Technical data lineage provides a granular view of how data is processed, enabling organizations to ensure data accuracy, troubleshoot issues, and maintain compliance with regulatory requirements.
Business data lineage
Business data lineage maps the relationships between data and business concepts, such as policies, rules, controls, terms, and KPIs, to technical lineage to provide context into how data supports specific operations, AI, or compliance efforts. Unlike technical data lineage, which emphasizes system and code level details, business data lineage highlights the purpose and value of data in achieving organizational goals. This perspective helps stakeholders understand data's role in driving business outcomes and ensures alignment between data governance and business objectives.
What kinds of questions do technical and business data lineage help to answer?
Technical and business data lineage are best used together to help answer critical questions about data's journey and its impact, such as:
- Where did this data come from? Identifying the source systems or origins of the data
- How was it transformed or aggregated? Understanding the changes, calculations, or merges applied to the data
- Where is it being used? Pinpointing the destinations, such as reports, applications, or other systems
- Who accessed or modified it, and when? Tracking user interactions and modifications to ensure accountability
- How does this impact the business? Evaluating the data's role in decision-making, transactional operations, and compliance with policies and regulations
By addressing these questions, data lineage provides the transparency and insights needed to ensure data accuracy, support governance, and drive informed business decisions.
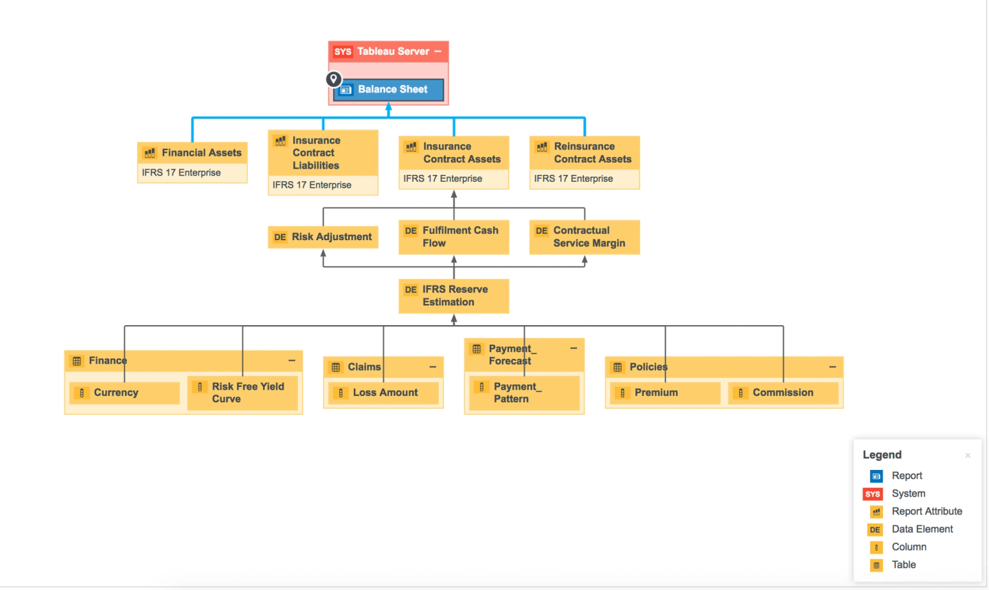
IFRS 17 lineage for finance balance sheet reporting
Why data lineage is essential for regulatory compliance
For regulatory compliance, this isn't just a technical curiosity; it's the bedrock of trust and accountability. By offering this level of visibility, data lineage helps you meet regulatory requirements, such as demonstrating data accuracy, ensuring proper data handling, and maintaining audit trails. It also allows you to quickly respond to compliance audits and inquiries by providing evidence of data governance practices.
1. Data lineage creates greater transparency and auditability
Data lineage provides a detailed view of how data moves and transforms within your organization. This transparency allows you to trace the origin, transformations, and usage of data, ensuring that all processes are visible and accountable. Auditability is enhanced by maintaining a clear record of data flows and transformations, which helps you demonstrate compliance with regulatory requirements. This is important because it builds trust with stakeholders, reduces the risk of non-compliance penalties, and ensures that your organization can respond effectively to audits and inquiries.
2. Data lineage speeds error identification and risk mitigation
Data lineage allows you to trace the flow of data across systems, uncovering errors or inconsistencies at any stage of the data lifecycle. By identifying issues such as incorrect transformations, missing data, or unauthorized changes, you can address errors before they impact decision-making or compliance reporting. This proactive approach helps mitigate risks associated with non-compliance, such as fines or reputational damage. Ensuring accurate and reliable data is critical for maintaining trust, meeting regulatory requirements, and supporting informed business decisions.
3. Data lineage improves governance and accountability
Data lineage provides a comprehensive view of data ownership, transformations, and usage, enabling you to establish clear governance practices. By identifying who is responsible for specific data assets and how data is processed, you can ensure accountability across your organization. This supports regulatory compliance by demonstrating that data is managed according to established policies and standards. Governance and accountability are essential for building trust, reducing compliance risks, and ensuring that your organization can respond effectively to audits and regulatory inquiries.
4. Data lineage accelerates incident response and reporting
Data lineage provides a detailed map of data flows and transformations, enabling you to quickly identify the source and impact of data-related incidents. This visibility allows you to respond to incidents, such as data breaches or inaccuracies, with greater speed and precision. Additionally, data lineage helps you generate accurate and comprehensive reports required by regulatory bodies, demonstrating your organization's ability to manage and resolve incidents effectively. Prompt incident response and accurate reporting are critical for minimizing regulatory penalties, maintaining trust, and ensuring business continuity.
5. Data lineage enhances regulatory compliance strategy
Data lineage provides insights into how data is sourced, transformed, and used across your organization, offering a foundation for developing effective compliance strategies. By understanding data dependencies and identifying potential risks, you can design policies and processes that align with regulatory requirements. As regulations evolve, data lineage helps you adapt your strategy by highlighting areas that need updates or improvements. A well-informed and adaptable compliance strategy is essential for reducing risks, maintaining regulatory alignment, and fostering a culture of continuous improvement.
Improve regulatory compliance efforts with data lineage
Data lineage is a critical tool for supporting regulatory compliance by enhancing transparency, auditability, error identification, risk mitigation, governance, accountability, incident response, and strategic planning. It provides a clear view of data flows, transformations, and ownership, enabling organizations to meet regulatory requirements, address risks proactively, and respond effectively to audits and incidents. By leveraging data lineage, you can build trust, reduce compliance risks, and create adaptable strategies that evolve with changing regulations, ensuring long-term success and operational resilience.
Take our product tour to see how data lineage supports regulatory compliance.
Related articles
Keep up with the latest from Collibra
I would like to get updates about the latest Collibra content, events and more.
Thanks for signing up
You'll begin receiving educational materials and invitations to network with our community soon.

